Viña del Mar - Quillota
Martes 13 de enero de 2026
Organigrama SSVQP
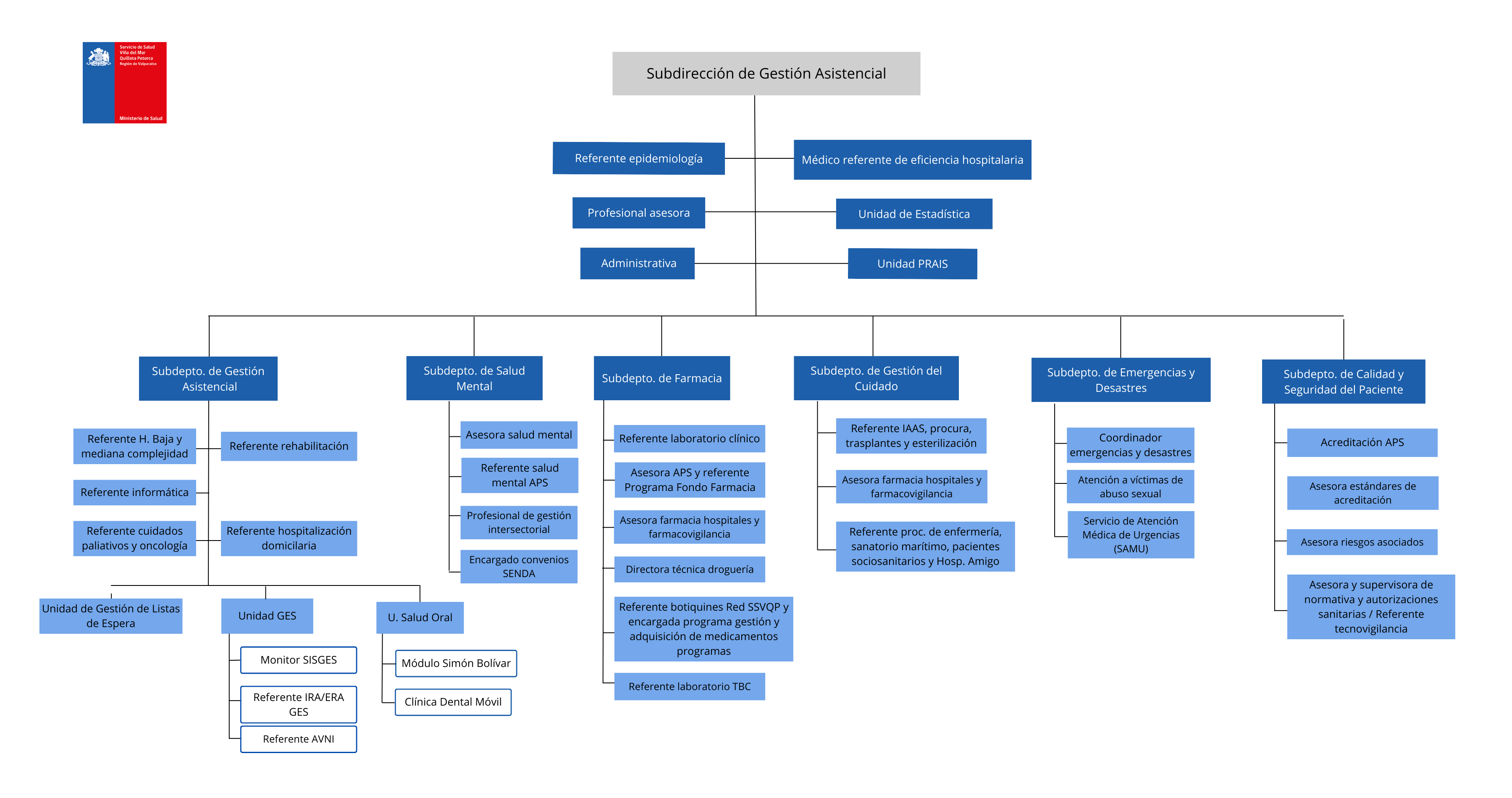
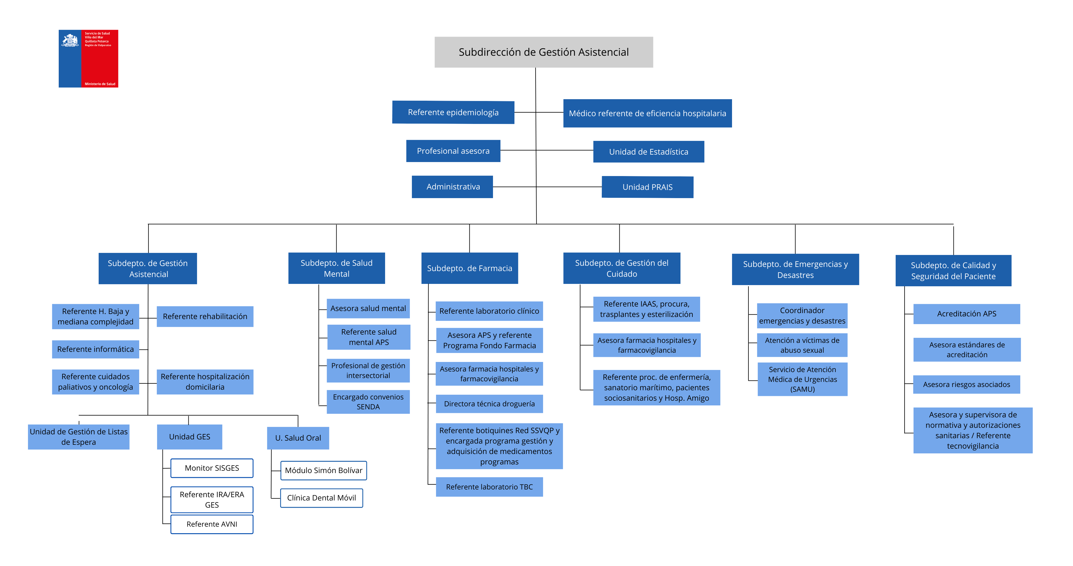
Organigrama SDGA
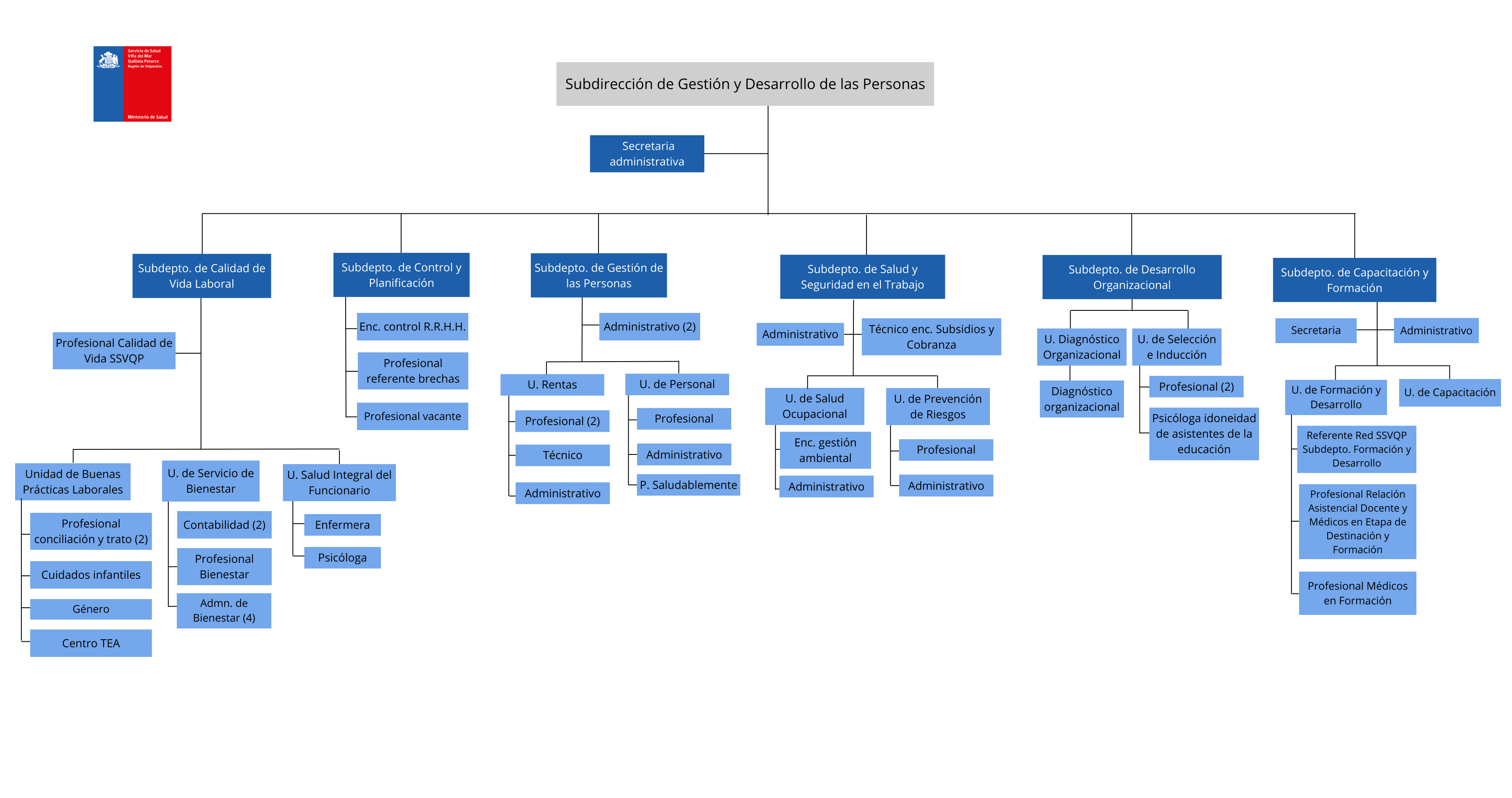
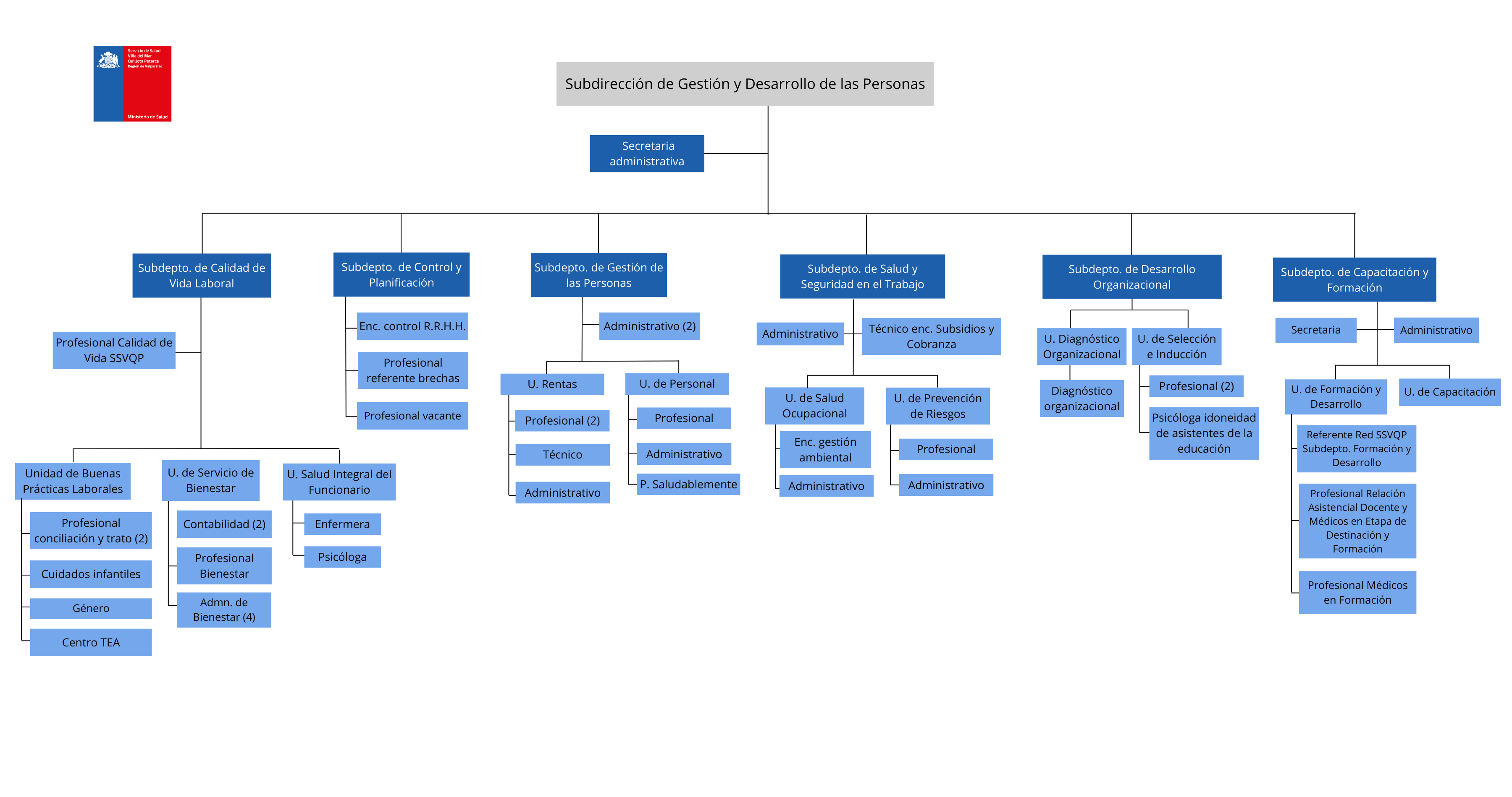
Organigrama SDGDP
Dirección: Von Schroeders N° 392, Viña del Mar - Chile
Teléfonos: 56 (32) 275 9311 - 56 (32) 275 9505 - 56 (32) 275 9463